晴天和风
  • 首页
  • 我的开源
  • 文章
    文章 分类 标签
  • 更多
    链接 足迹
  • 关于
Linux 调整 Swap

Linux 调整 Swap

Swap 分区是什么 Swap(交换分区),类似于 Windows 中的虚拟内存,当内存不足的时候,把一部分硬盘空间虚拟成内存使用,以解决内存容量不足的问题。 因此,Swap 分区的作用就是牺牲硬盘,增加内存,解决 VPS 内存不够用或者爆满的问题。 Swap 分区大小选择 Swap 合理的大小是与
2025-12-29
服务器
#Linux
闲置 mac mini 搭建家庭影音库

闲置 mac mini 搭建家庭影音库

准备 首先,我们需要一台 mac mini! 其实我们只需要一个能装 docker 的服务器就好。QAQ 其实不能装 docker,能直装 openlist 也行。Q~Q 使用 openlist 搭建 NAS 这里我使用的是 docker 来启动 openlist docker run -d --r
2025-10-28
其他
#other
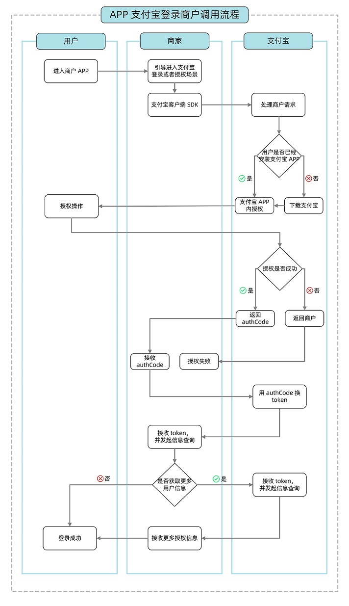
App 使用支付宝进行第三方登录

App 使用支付宝进行第三方登录

支付宝官方文档写的很详细,参见:https://opendocs.alipay.com/open/218/105329?pathHash=29c8f60b 用户进入商家 App。 商家对应页面引导用户进行免登或者授权操作。 商家通过支付宝客户端 SDK 唤起 APP 支付宝登录产品。 支付宝 SDK
2025-08-26
其他
#other
数据库 varchar 最大长度

数据库 varchar 最大长度

汇总 数据库
2025-07-17
数据库
#MySQL#Oracle
Nginx - SSL/TLS协议信息泄露漏洞(CVE-2016-2183)【原理扫描】修复

Nginx - SSL/TLS协议信息泄露漏洞(CVE-2016-2183)【原理扫描】修复

SSL/TLS协议信息泄露漏洞(CVE-2016-2183) TLS 是安全传输层协议,用于在两个通信应用程序之间提供保密性和数据完整性。 TLS, SSH, IPSec 协商及其他产品中使用的 DES 及 Triple DES 密码存在大约四十亿块的生日界,这可使远程攻击者通过 Sweet32 攻击,获取纯文本数据。 CVE 官网链接:https://cve.mitre.org/cgi-bin/
2025-07-17
服务器
#Linux#Nginx

Spring Boot 是如何知道需要启动哪个 Web 容器的?

Spring Boot 如何确定当前要使用哪个容器呢? Spring Boot 的启动入口: /** * 启动应用程序。 */ public ConfigurableApplicationContext run(String... args) { ... tr
2025-04-17
框架
#Spring#Spring Boot
手写 Spring Boot 的启动流程

手写 Spring Boot 的启动流程

前言 相信每一个 Java 开发者对于 Spring Boot 都不会陌生, Spring Boot 的出现,极大的简化了我们开发 web 应用的难度。此外,Spring Boot 还具有如下优势: 简化配置:Spring Boot 提供了默认配置,减少了开发人员需要进行手动配置的工作,从而提高了开
2025-04-17
框架
#Spring#Spring Boot
Spring 事务、数据库事务使用及原理详解

Spring 事务、数据库事务使用及原理详解

什么是事务 事务是逻辑上的一组操作,要么都执行,要么都不执行。 相信大家应该都能背上面这句话了,下面我结合我们日常的真实开发来谈一谈。 我们系统的每个业务方法可能包括了多个原子性的数据库操作,比如下面的 savePerson() 方法中就有两个原子性的数据库操作。这些原子性的数据库操作是有依赖的,它
2025-04-17
框架
#Spring
Spring 循环依赖问题

Spring 循环依赖问题

首先上总结 针对 Spring Bean 的循环依赖问题,如果情况允许,尽量不使用临时规避的手段容忍循环依赖问题。如果因存量代码的问题,尽量将消除循环依赖作为高优先级历史债务进行解决。 在 Spring Boot 2.6.0 版本开始,默认禁用对循环依赖的支持。也就是说,Spring Boot 2.
2025-04-17
框架
#Spring
MySQL 一个查询语句的执行顺序

MySQL 一个查询语句的执行顺序

FROM:第一步肯定要先识别出查询中涉及的所有表。 JOIN:根据 FROM 子句中的表,执行 <
2025-04-17
数据库
#MySQL
1 2 … 4
© 2025 晴天和风
豫ICP备2025119249号 | police-icon 鄂公网安备42011102005790号